İşlevsel gereksinimler, kullanıcı profilleri, yapı fiziği problemleri, çevresel faktörler, maliyet girdileri gibi pek çok parametre ile karmaşık bir işleyişe sahip olan binaların tasarım süreçleri gelişen teknik, teknoloji, yapım sistemleri ve çeşitlenen malzeme olanakları ile optimum çözümlerin arayışı içerisindedir.
Özellikle değişken profillere sahip çok sayıda insana farklı işlevlerle hizmet veren büyük, yüksek ve karmaşık binaların her geçen gün arttığı bugünün binalarında temel insan gereksinimlerinden olan can güvenliğine dayalı riskler, tasarım süreçlerinin öne çıkan parametreleri arasında daha fazla yer bulmaktadır. Bu bağlamda yönetilebilir bir risk problemi olarak yangın ve yangın güvenliğinin sağlanmasına yönelik hedefler ile kriterler, gerek yaşanan olayların vahim sonuçları gerekse geliştirilen mevzuatların bir zorunluluğu olarak bina tasarım süreçlerinin önemli bir parçası haline gelmeye başlamıştır.
Yangın olaylarının boyutları ve sonuçları, gerçekleştiği bina ve yapılı çevrenin özelliklerine bağlı olarak değişmektedir. Bu nedenle yangınla mücadele eylemi binaların tasarım aşamasında alınacak kararlar ile başlamak zorundadır. Çünkü olağan dışı bir durum söz konusu olmadığında binalarda gerçekleşen yangın olayları genellikle tek bir noktadan başlamakta, mahaldeki yakıt cinsi, yakıt miktarı, havalandırma koşulları ve yayılım yolları ile büyümekte ve tüm binaya, hatta komşu binalara yayılabilmektedir. Oysaki her an her binada farklı koşullarda gerçekleşme olasılığı bulunan yangın riskini mimari tasarım sürecinde geliştirilecek doğru stratejiler ile kontrol altına almak mümkündür. Doğru stratejilerin geliştirilebilmesi ise tasarlanacak binanın verileri analiz edilerek risklerin doğru tanımlanmasını, amaçların ve hedeflerin binaya özel belirlenmesini, hedeflere ulaştıracak performans kriterlerinin saptanarak mimari veriye dönüştürülmesini ve bu verilerin birer tasarım parametresi olarak erken aşamaları itibariyle tasarım sürecinin içerisine alınmasını gerektirmektedir.
Aynı zaman dilimi içerisinde büyük kalabalıklara ev sahipliği yapan yüksek binalarda yaşanan yangın olayları, duman, alev, yüksek ısı, toksik gazlar gibi yangın yan ürünlerinin hızlı yayılımıyla yangının büyümesi, bina kullanıcılarının kaçış zamanı sınır değerleri içinde güvenli kaçış olanakları açısından ortaya çıkan güçlükler, yangınla mücadele ve kurtarma eylemlerinde karşılaşılan zorluklar nedeniyle çok daha tehlikeli olabilmektedir (Resim 1).
Bu açıdan bakıldığında değişken mimari programa sahip yüksek binalarda çok daha karmaşık hale gelen yangın güvenliği probleminin çözümünde mevzuattan gelen hükümler çerçevesindeki yaklaşımlar yetersiz kalabilmektedir. Geçmiş yangınlardan gelen öğretiler kapsamında tahmine ve olasılığa dayalı yaklaşımlarla ortaya konan çözüm hükümlerinin, olasılığı düşük ancak sonucu yüksek nadir olayları kapsamaması ihtimal dâhilindedir. Öte yandan belirli malzeme, sistem ve yöntemleri işaret ettikleri için yenilikçi yaklaşımlar da eksik kalabilmektedirler. Mevzuat hükümlerinin gerçekleştirilmesinde eksik ya da hatalı yoruma dayalı çözümler ise etkisiz ya da işlevsiz olabilmektedir. Bu kapsamda özellikle yeni teknoloji ve sistemler ile inşa edilen yüksek binalarda yangın güvenliğinin sağlanması hususunda performans kriterleri dikkate alınarak bütüncül bir yaklaşıma dayalı yangın güvenliği tasarımı öne çıkmaya başlamıştır.
Son derece kapsamlı ve karmaşık binalarda yangın güvenliği tasarımı bütünleşik bir yaklaşım içerisinde ele alınmalıdır. Bina ve yakın çevresinin erişim yolları ve binalar arası komşuluk ilişkileri bağlamında değerlendirilmesi, binanın geometrik ve boyutsal özelliklerine bağlı risklerin tespitine dayalı çözüm stratejilerinin geliştirilmesi, genel işlev ile alt işlevlerin de dikkate alınarak risk bölgelerinin belirlenmesiyle kompartımantasyon sınırlarına karar verilmesi gerekir. Olası yangın yükünü ve şiddetini tahmin ederek yapı elemanlarının yangın dayanımı ve yapı malzemelerinin yangına tepki sınıfı sınır değerlerinin saptanması, mevcut yatay ve düşey boşlukların özellikleri çerçevesinde yangın ve yan ürünlerinin yayılma yollarını öngörerek gerekli önlemlerin alınması, bina kullanıcılarının profilinin analiz edilerek yetkin ve yeterli kaçış yollarının tasarlanması ve yangına müdahale ekipleri için güvenli müdahale ve kurtarma olanaklarının sağlanması bütünleşik tasarım yaklaşımı içerisinde gerçekleştirilmelidir (Şekil 1)
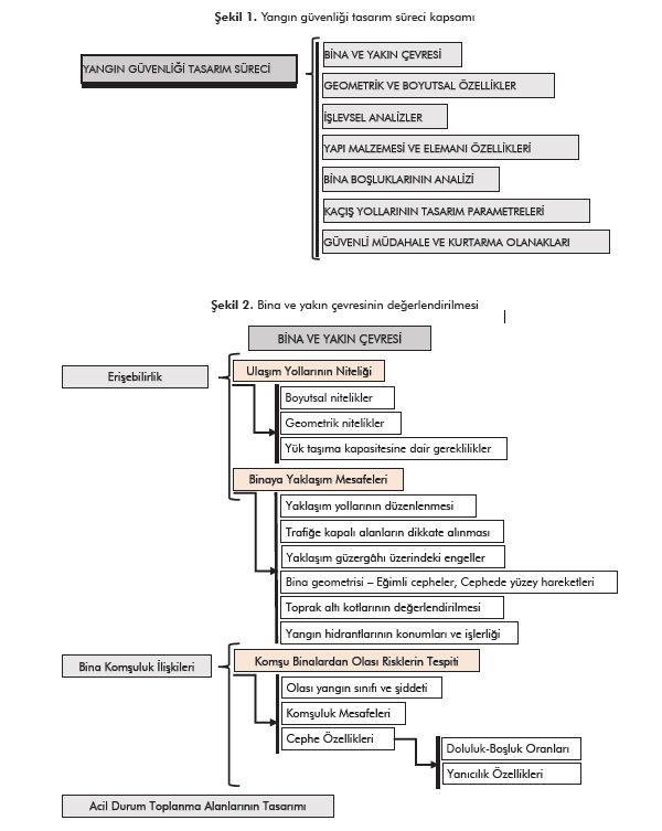
A. BİNA VE YAKIN ÇEVRESİ
Binaların yangın güvenlik tasarımında çevresel etkilerin rolü büyüktür. Kentsel yerleşim bölgelerinde bu husus erişebilirlik, komşu binalarla ilişki ve acil durum toplanma alanlarının tasarımı olarak detaylı bir şekilde değerlendirilmelidir. Özellikle kentlerin tarihi yerleşim bölgelerinde ve plansız yapılaşmanın geliştiği alanlarda erişebilirlik en büyük problemlerden biridir. Bu kapsamda büyük ve ağır olan yangına müdahale araçlarının tehlike durumunda binaya yaklaşımının sağlanması son derece önemlidir. Ulaşım yollarının boyutsal uygunlukları, manevralar bağlamında geometrik düzenlemeleri ve yük taşıma kapasiteleri dikkate alınmalıdır.
Ayrıca trafiğe kapalı olarak düzenlenmiş alanların, kentsel donatıların, arazi eğiminin, cephe tasarımında yer alan içeri çekilme-çıkma yapma hareketlerinin, toprak altı kotlarında yer alan mahallerin, binalardan dışarıya taşan işlevlere dair düzenlemelerin, bahçe duvarları gibi planlamaların engel yaratabileceği etkileri unutulmamalıdır (Resim 1). Bir diğer önemli husus ise komşu binalardan gelebilecek risklerin tahmini ve ilgili çözüm stratejilerinin geliştirilmesidir. Özellikle cephe ve çatı yangınları kapsamında binalar arası mesafelerin ve cephe-çatı konstrüksiyonlarının yangın karşısındaki davranışlarının irdelenmesi önemlidir (Şekil 2).
B. Bina Geometrisi ve Boyutsal Özellikler
Bilhassa çok katlı binalarda yangın riskleri açısından bina plastiğinin geometrisi ve boyutları büyük etkiye sahiptir. Özellikle yangın ve duman kontrol sistemleri yetersiz kaldığında yüksek binalardaki merdiven kuyuları, asansör boşlukları, bacalar ve diğer düşey boşluklar vasıtasıyla baca etkisi yüzünden katlar arasında yangın ve yan ürünleri çok hızlı yayılabilmektedir. Ayrıca bina yüksekliği nedeniyle yangınla mücadele ekipmanlarının yetersizliği ve erişilebilirlikten kaynaklı güçlükler ortaya çıkabilmektedir. Çoğu yüksek binada tercih edilen giydirme cephe sistemleri konstrüksiyon detayları ve malzemeleri nedeniyle bina kolay tutuşabilmekte ve yangının düşey yayılımı için potansiyel boşluklar barındırabilmektedir. Bu durum cephe yüksekliği boyunca yangının yayılımına izin verdiği için yangınla mücadele ekiplerinin cepheden yangına yaklaşımını güçleştirmekte ve cepheden koparak aşağıya düşen parçalar farklı tehlikeleri ortaya çıkarabilmektedir. Bu kapsamda mevzuatlardan gelen yükümlülükler çerçevesinde dış cephelerde kullanılacak malzeme ve sistemler için yanıcılık sınıfları ve yangın dayanımları hususlarında gereken minimum koşullar ve sınır değerler mevcuttur. Yangın güvenliği açısından cepheden beklenen performans hedeflerine ve ölçütlerine karar verebilmek amacıyla yüksekliğe, geometriye ve konuma bağlı olarak ilgili hükümlerin gereklerini saptamak ve yerine getirmek son derece önemlidir.
Aynı anda çok sayıda insanın bir arada bulunması olası yüksek binalarda düşey sirkülasyon alanlarının kaçış zamanı sınır değerleri içinde güvenli kaçışa imkan verebilmesi de güçleşebilmektedir. Güvenli kaçış olanaklarının da geometrik ve boyutsal özelliklerle ilişkili olarak dikkate alınması, performans kriterlerinin belirlenmesi ve mevzuat gerekliliklerinin irdelenerek çözüm stratejilerinin geliştirilmesi de bir diğer elzem konudur (Şekil 3).
.jpg)
.jpg)
Cephe geometrisinin yangın davranışı ve yayılımında en etkili parametrelerden biri olduğu dikkatlerden kaçmamalıdır. Farklı eğim açılarına sahip cephe yüzeyleri (düz, içe eğimli ve dışa eğimli), yüzey üzerinde tasarlanan çıkmalar ve cephe konstrüksiyonunun katmanlı yapısı bir yangın olayının seyrinde değişen etkiler göstermektedir. Bir mahalde gerçekleşen yangın esnasında artan basıncın etkisiyle kırılan camlardan yukarıya doğru düşey hareket eden duman ve/veya alev düz cephelerde yüzeye daha çabuk ve kolay yayılabilirken, eğim açısı artarak içe eğim yapan cephe yüzeylerinde duman ve alev yayılımı azalmakta, dışa doğru eğimli cephelerde ise hem hız olarak hem de etki olarak en dezavantajlı durum yaşanmaktadır. Eğim açısı daraldıkça bu etki daha da büyümektedir (Şekil 4).
Cephe yüzeyleri üzerinde tasarlanan çıkmalar cephelerdeki yangın davranışını etkileyen bir diğer parametredir. Özellikle boşlukların üzerinde yer alan yatay çıkmalar düz ve içe eğimli cephelerde alev ve duman yönlendirici etki yaparken, dışa eğimli cephelerde yine cephe açısına bağlı olarak alev ya da dumanı cephe yüzeyine döndürebilmektedir. Çıkmaların etkili olabilmeleri boyutları ile de yakından ilişkilidir. En az 20 cm olmak durumundaki çıkmaların boyutu büyüdükçe etki düzeyi de artmaktadır (Şekil 5).
C. İşlevsel Analiz
Binaların kullanım sınıflarına ve kullanım amaçlarına göre geliştirilen mimari programlar çerçevesinde belirlenen mahallerin, işlevlerine bağlı olarak risk potansiyelleri farklılık göstermektedir. Yangının başlamasına neden olabilecek tutuşturma kaynaklarının ve yangın anında yakıt yükünü artıracak malzemelerin varlığı ile havalandırma koşullarının yangının gelişimi üzerindeki etkileri değerlendirilmesi gereken hususlardır. Mevzuattan gelen kompartıman alanlarının sınır değerleri ve belirli mahallerin kompartıman olması gerekleri tespit edilmelidir.
Bunun dışında yangının büyümesi ve şiddetinin artması yönünde etkisi olabilecek mahallerin risk gruplarına göre ayrıca değerlendirilmesi ve gerekiyorsa ilave kompartıman alanları uzman bir görüşle tayin edilmelidir. Genel işlevsel analiz ve alt işlevlerin analizi can güvenliği bağlamında öne çıkan kaçış yolları tasarımı için de önemlidir. Kat bazında hesaplanacak kullanıcı yükünün yanı sıra katlarda kullanıcıların yoğunlaştığı mahallerin tespiti ve mahallerdeki kullanıcı profillerinin değerlendirilmesi bu analizler ile yakından ilintilidir (Şekil 6).
D. Yapı Malzemeleri ve Elemanlarının Özellikleri
Yangın güvenliğinde yapı malzemelerinin seçimi, yapıdaki yangın riskinin büyüklüğü ile can ve mal kaybının kontrol altına alınması hususlarında büyük bir paya sahiptir (Resim 3) Yakıt görevini üstlenen malzemelerin yangın karşısındaki davranışı, tutuşma sıcaklıklarına, alevlenme sürelerine, ısıl genleşme özelliklerine, ısı ve sıcaklık iletme özelliklerine, kütle kayıplarına, açığa çıkardıkları ısı miktarına ve duman oluşumuna bağlı olarak değişmektedir. Yangınla yüzleşmesi olası bitiş yüzeyleri ile kontstrüksiyon katmanları içerisinde kullanılan malzemelerin yangına tepki sınıfları ilgili yönetmelikler ve standartlar çerçevesinde belirlenmiş olup, kullanım konumuna göre nasıl kullanılabilecekleri de tariflenmiştir. Benzer şekilde yapı elemanlarının yangın dayanım süreleri de öncelikle eleman tanımlarına ve ilave olarak bina yüksekliğine, bodrum derinliğine ve bina kullanım sınıflarına göre tayin edilmiştir. Mevzuatlardan gelen ilgili sınır değerlerin dikkate alınması ve yapı elemanlarının niteliklerinin doğru bir şekilde belirlenmesi gerekmektedir. Giydirme cephe sistemleri, dış yalıtım sistemleri, kuru duvar sistemleri gibi çok katmanlı elemanlar sistem olarak değerlendirilmeli ve sınır değerlerini sistem olarak sağladıkları akredite laboratuvarlardan alınacak sertifikalarla beyan edilmelidir (Şekil 7).
E. Bina Boşluklarının Analizi
Yaşanan yangın olaylarında yüksek sıcaklıkların, zehirli ve tahriş edici gazların, düşük oksijen seviyelerinin ve dumana maruz kalmanın can güvenliğinin tehlikeye girmesinde etkili olduğu görülmüştür.
Yoğun dumanın etkisiyle azalan görüş mesafesinin bina kullanıcılarının kaçış hızını azalttığı ve daha fazla duman ile yüksek sıcaklıklara maruz kalarak yaralanmalarına, hatta ölümlerine sebebiyet verebildiği de tespit edilmiş gerçeklerdir.
Ortamın dayanılmaz koşullara ulaşma süresini tayin eden duman ve yüksek ısı yayılımının önüne geçilebilmesi binalardaki yatay ve düşey boşluklarda alınacak önlemler ile mümkün olabilmektedir.
Bu kapsamda binalarda yangın ve yan ürünlerinin yayılmasına olanak tanıyan yatay ve düşey boşlukların varlığı saptanmalı, gerekli önlemler ve uygun detaylarla yangın durumunda kontrol altına alınmaları sağlanmalıdır (Şekil 8).
F. Kaçış Yollarının Tasarımı
Can güvenliği, yangın güvenliği tasarımının en temel amacıdır. Bu amaçla yeterli ve yetkin kaçış yollarının tasarlanması pek çok parametreyle yakından ilişkilidir. Öncelikle tehlike altında kalabilecek bina kullanıcılarının profili analiz edilmeli ve tasarım stratejilerinin geliştirilmesi amacıyla değerlendirilmelidir.
Binaya aşina olan sürekli bina kullanıcılarının yanı sıra ilk kez binada bulunması muhtemel ve binayı tanımayan geçici kullanıcıların varlığı unutulmamalıdır. Kullanıcıların fiziksel durumlarının tespiti de son derece önemlidir. Farklı yaş grupları ve hareket engelleri bulunan bina kullanıcıları dikkate alınarak güvenli sığınma bölgelerinin oluşturulması ve yatay kademeli tahliye gibi tasarım stratejilerinin geliştirilmesi durumları düşünülmelidir. Yatay veya düşey tüm kaçış yolları kullanıcı yükü ve yoğunluklarına göre yeterli kapasite hesaplamaları yapılarak, doğru konum ve mesafelerde, engellerden arındırılmış güzergâhlar olarak tasarlanmalıdır. Kaçış yolu kapsamında yer alan her mahalin yangına dayanımı yüksek yapı elemanları ile çevrelenmesi, birleşim noktalarının ve üzerinde bulunması ihtimal kapı-pencere boşlukları ile tesisat geçişlerinin yangın ve yan ürünlerinin geçişine izin vermeyecek detaylarla donatılması zorunludur. Yüzey bitiş malzemelerinin de yangına tepki sınıfı açısından değerlendirilmesi gerekmektedir. Kaçış hızı üzerinde etkili olan boyutlandırmaya dair sınır değerler mutlaka hesaplamalara ve tasarım kararlarına katılmalıdır. Kaçış güzergâhlarının havalandırma ve aydınlatılma koşulları da özel olarak ele alınmalı ve tasarlanmalıdır. Bu aşamadaki en önemli hususlardan biri de alternatif kaçış güzergâhlarının oluşturulmasıdır. İnsanların can güvenliği tek bir strateji üzerinden değil gelişen olumsuz bir etkiden uzaklaştırılabilmelerini sağlayacak alternatif güzergâhlar ile garanti altına alınmalıdır (Şekil 9).
Riskin gerçekleşmesi durumunda güvenli müdahale ve kurtarma olanaklarının sağlanması da tasarım aşamasında planlanmalıdır. Tanımlanan risk bölgelerine ve olası yangın şiddetine bağlı olarak binaya giriş noktaları, ihtiyaç duyulduğunda hazırlık yapmak ya da sığınmak amacıyla kullanılabilecek yangın güvenlik holleri gibi tampon alanlar, özellikle yüksek ya da geniş taban alanlı binalarda söndürme süreçlerinde destek verebilecek yangın dolapları, sabit boru tesisatları, su verme bağlantıları vs. mutlaka öngörülmelidir.
SONUÇLAR
Yangın güvenlik tasarımında yangının başlamaması, başlasa bile erken aşamalarda fark edilerek şiddetlenmesinin ve mahal dışına yayılarak büyümesinin engellenmesi, olay esnasında bina kullanıcıları ile müdahale ekiplerinin can güvenliğinin sağlanması, uygun müdahale koşullarının oluşturulması ve mülkiyetin korunması temel amaçlardır. Bu amaçlar bağlamında ulaşılmak istenen performans beklentileri ve hedeflenen performans kapsamındaki ölçütler dikkate alınarak geliştirilecek çözüm stratejileri, yani yöntemler işlevsel ve yeterli bir şekilde ortaya konulmalıdır. Yöntemlerin işlerliği ve yeterliliği ise sonradan entegre sistemler ile tam olarak sağlanamamaktadır. Binaların tasarım aşaması süreçlerinde alınan kararların yangın güvenlik tasarım sınırlarını, yeterliliklerini ve etkinliklerini belirlediği defalarca deneyimlenmiş ve artık kabul görmüş bir gerçekliktir.
Yangın korunumu esasına dayalı parametrelerin pek çoğu binanın yerleşiminden geometrisine, boyutlarından yapım sistemlerine, yapı malzemelerinden sistem bileşenlerine, mekânsal ilişkilerinden dolaşım alanlarının düzenlenmesine varan düzeylerde mimari kararları etkilemekte ve mimari kararlardan etkilenmektedir.
Optimum çözümlere ulaşılabilmesi, ilgili parametrelerin tasarım kararlarının alındığı aşamalar itibariyle uyumlaştırılarak mimari tasarımın bir parçası haline gelebilmesi ile mümkün olacaktır. Yetkin ve yeterli bir bütünlük için ise yangın güvenlik tasarım süreçlerine hakim olmak ve etkileşim alanlarını iyi tespit edebilmek gerekmektedir.